News Timeline

  • First Journal Cover featuring an article by the ObalLab

    First Cover Art featuring an article from the ObalLab

    4/17/26

    We are thrilled that our pro-con debate on the potential of opioids as agents for organ protection has been featured by an editorial of Dr. Elizabeth Wilson and Professor Evan Kharasch from Duke University. 

  • postdoctoral panel

    Fantastic panel talking with future postdocs and grad-students about research opportunities and transition to future research positions

    5/3/2026

    It was a great pleasure and honor to be invited by the Iowa Association of Multicultural Scientists to talk about the opportunities and challenges in selecting future postdoc mentors and deciding on research projects.

  • detlef obal

    Detlef Obal appointed as Associate Professor (tenure track) in Department of Neuroscience and Pharmacology

    1/1/2026
  • organoids

    Our organoid work got published in Science

    6/1/2025

    Organoids generated from human-derived cells provide an accessible model but typically lack essential cell types and fail to recapitulate the physiological developmental microenvironment. By systematically optimizing differentiation conditions, Abilez et al. established a protocol to generate vascularized cardiac and hepatic organoids from human pluripotent stem cells. These organoids enable mechanistic studies of human cardiac and hepatic development and support applications such as evaluating drug effects on organogenesis.

  • pro_con

    Our pro/con argument paper is out !

    8/8/25

    Exciting collaboration between Vanderbilt, Yale, and Stanford. 

    In this pro-con, we discuss the topic of opioids and organ protection. We highlight advantages and dissatvantages of opioid therapy and outline some areas for future research !

  • John-tinker

    Obal Lab received the Dr. John Tinker Memorial Research Fund

    4/11/25

    It is with the highest honor, that we received the  Dr. John Tinker Memorial Research Fund.  The grant will be utilized to advance iPSC-CM technology in the emergent field of heart failure and atrial fibrillation. 

    A prolific researcher, Dr. Tinker’s areas of research were in coronary physiology and anesthetics, cardiopulmonary bypass physiology, anesthesia risk and risk management, operating room management, quality assessment and cost/efficacy in medicine. He co-authored two major textbooks and five other books in the anesthesiology field. He had 236 publications to his credit, including several articles in fishing magazines.

  • Platereader

    First big equipment arrived

    10/1/2025

    We are excited to receive our first big equipment ... more to come

  • Daya_Singh

    Daya Singh, PhD joined the lab

    1/15/25

    Coming from India with extensive experience in iPSC-CM work, Daya joined the Obal Lab in January 2025

  • Maia-Alberts

    Maia Alberts, BS

    11/1/24

    Maia Alberts is excited to learn more about iPSC-CM and joined the lab.

    Welcome to the Obal Lab !

  • P188

    P188 paper is out !

    Fantastic collaboration with the Riess Lab at Vanderbilt University.

    Interesting effect of P188 on cardiac nitric oxide availability !

  • pulmonary_hypertension_paper

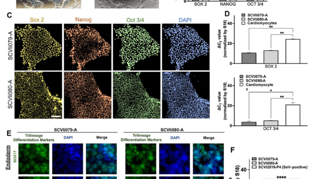
    Report of two iPSC derived lines from patients with pulmonary hypertension

    Outstanding work of Gaoxian (Carver) Chen reporting the generation and characterization of two cell lines from patients with pulmonary hypertension. 

  • BMI building

    Opening of the ObalLab at Stanford University

    12/1/2022

    Just months before COVID19 hit the Bay Area the Lab was opened at Stanford University as part of the Cardiovascular Institute